鑽頭形狀用途

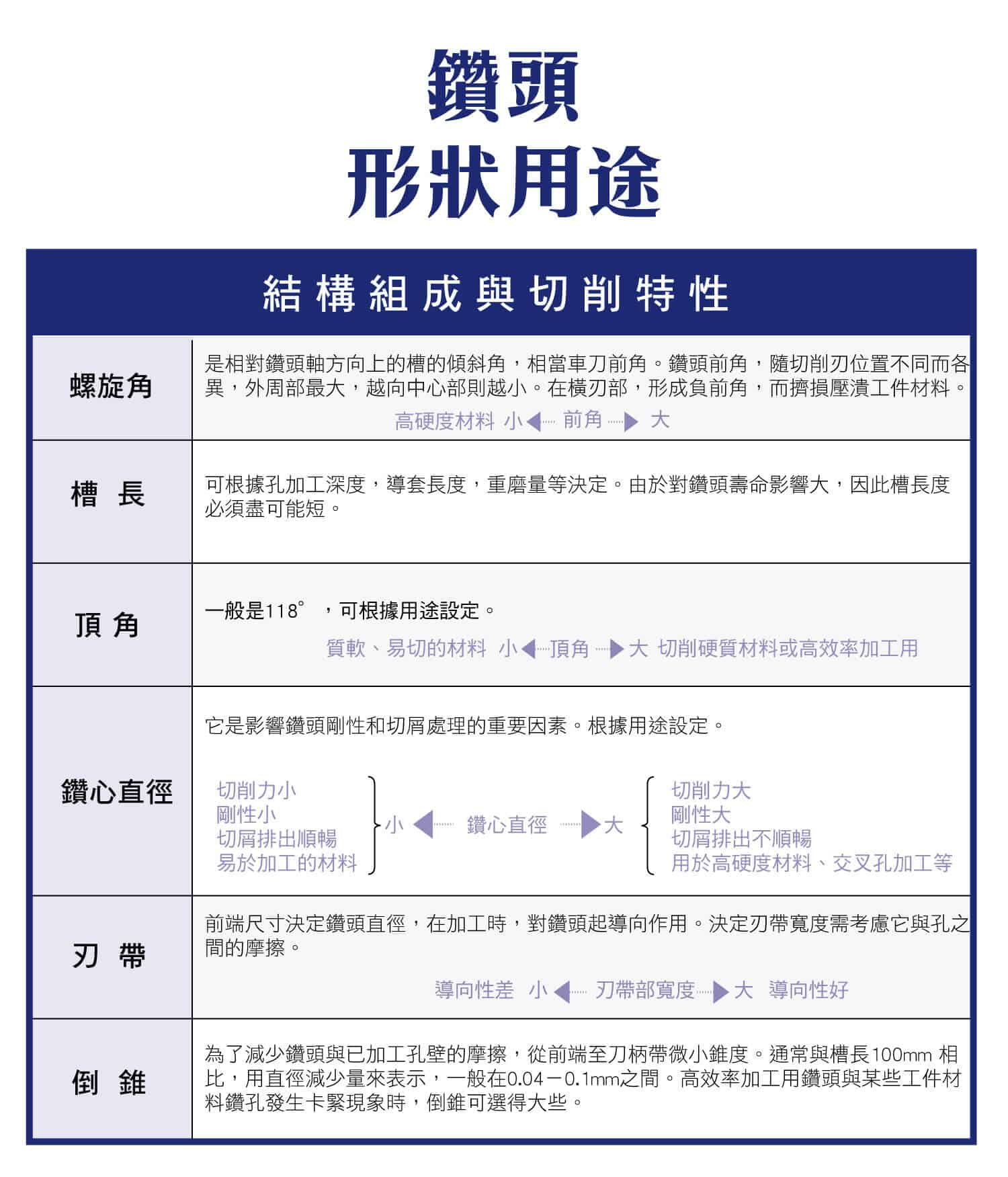
鑽頭各種形狀樣式,切削特點與用途,切削刃形狀變更的效果,各種類型鑽頭詳細圖示

Tags: 刀具 / 刀刃 / 切削 / 圖示 / 圖表 / 對照表 / 材料 / 用途 / 詳細介紹 / 鑽頭

鑽頭各種形狀樣式,切削特點與用途,切削刃形狀變更的效果,各種類型鑽頭詳細圖示 鑽頭各種形狀樣式,切削特點與用途,切削刃形狀變更的效果,各種類型鑽頭詳細圖示 鑽頭各種形狀樣式,切削特點與用途,切削刃形狀變更的效果,各種類型鑽頭詳細圖示 鑽頭各種形狀樣式,切削特點與用途,切削刃形狀變更的效果,各種類型鑽頭詳細圖示 鑽頭各種形狀樣式,切削特點與用途,切削刃形狀變更的效果,各種類型鑽頭詳細圖示 鑽頭各種形狀樣式,切削特點與用途,切削刃形狀變更的效果,各種類型鑽頭詳細圖示 鑽頭各種形狀樣式,切削特點與用途,切削刃形狀變更的效果,各種類型鑽頭詳細圖示 鑽頭各種形狀樣式,切削特點與用途,切削刃形狀變更的效果,各種類型鑽頭詳細圖示 鑽頭各種形狀樣式,切削特點與用途,切削刃形狀變更的效果,各種類型鑽頭詳細圖示 鑽頭各種形狀樣式,切削特點與用途,切削刃形狀變更的效果,各種類型鑽頭詳細圖示